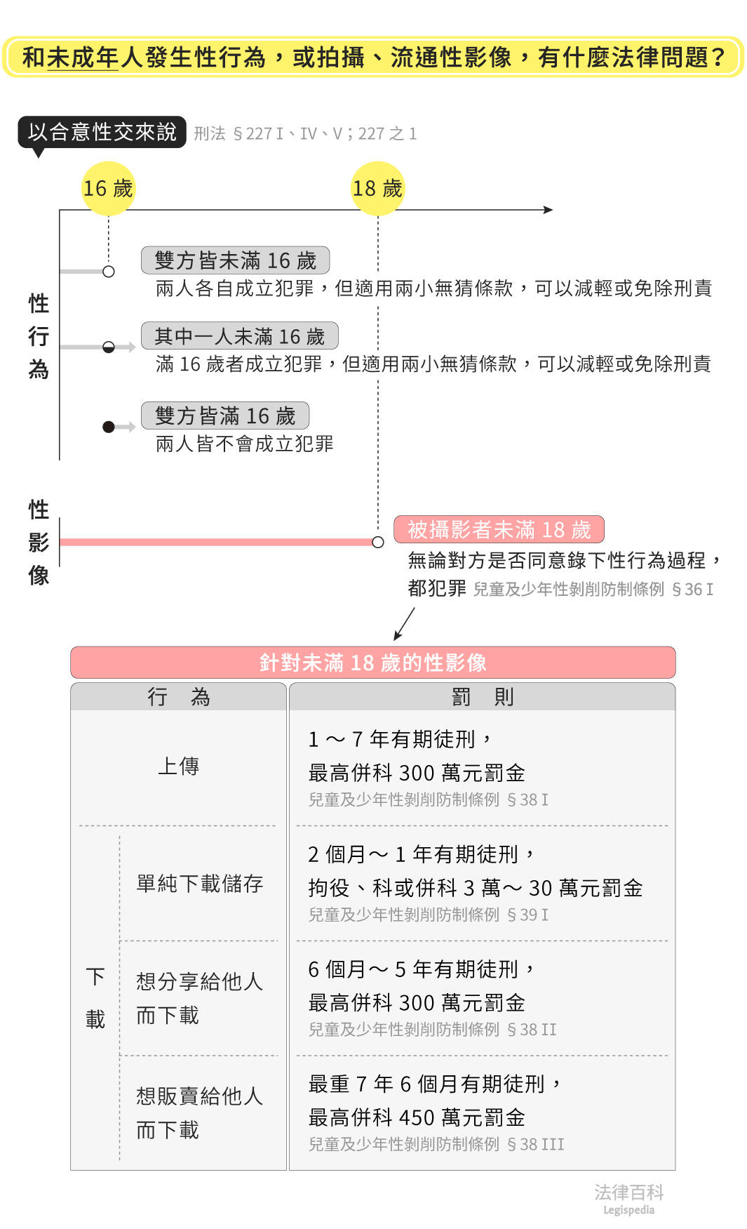
所有文章 / 刑事犯罪 / 兒童及少年性剝削 未成年人在公園從事性行為,錄下來傳到群組或網路會被罰嗎? 性交 性行為 性影像 兒少性剝削 與未成年人性交 文:林哲辰(認證法律人) 刊登於 2024-01-26 最後更新於 2024-05-31 A和B目前就讀高中一年級,是同班同學,也是情侶。某天晚自習結束,A和B在走回家的路上,二人突然同時閃過色色的念頭,希望能在成年前留下難忘的回憶。於是二人喪失了衝動控制能力,在附近的公園發生性行為,而A為了紀錄這魔幻時刻,持手機將一切經過都錄了下來。豈料,隔天A發現B竟腳踏兩條船,盛怒之下將性行為影片傳到班級群組以報復B,同學C看到後馬上下載備份。A、B、C的行為有觸法嗎? 圖1 和未成年人發生性行為,或拍攝、流通性影像,有什麼法律問題? 資料來源:林哲辰 / 繪圖:Yen 一、未成年人合意發生性行為,是違法的嗎? 依目前刑法[1]規定,即使是雙方合意,任何人與未滿16歲的人發生性行為都還是違法的,最重可能會處10年的有期徒刑,但如果行為人是未成年人,則可適用「兩小無猜條款」,減輕或免除刑責。 以本案來說,會因為A和B的年紀差異,有以下幾種可能: (一)A、B皆未滿16歲 A和B各自成立犯罪,但同時適用兩小無猜條款而可以減輕或免除刑責。 (二)A、B僅有一人未滿16歲 滿16歲之人成立犯罪,但適用兩小無猜條款而可以減輕或免除刑責。 (三)A、B皆滿16歲 二人均不會成立犯罪。 二、未成年人發生性行為時錄影,是違法的嗎? 依目前兒童及少年性剝削防制條例[2]規定,禁止任何人拍攝未成年人的性影像,可處1至7年的有期徒刑,最高併科新臺幣(以下同)100萬元的罰金。而所謂性影像,可參考刑法[3]規定,指含有性交行為或其他客觀上足以引起性慾或羞恥的影像或電磁紀錄。 以本案來說,A是在與B發生性行為時,用手機錄下二人性行為過程,因為法律保護「兒童及少年的性隱私」,不論A有沒有取得B的同意,或即使兩人皆滿16歲、從事性行為不違法,只要B未滿18歲,A的錄影均屬違法行為。 三、將未成年人的性影像傳到群組或網路上,是違法的嗎? 依目前兒童及少年性剝削防制條例[4]規定,禁止任何人散布未成年人的性影像。不論是傳送到群組、私訊給別人,或上傳到網路,都是違法的。這些行為可處1至7年有期徒刑,最高可以併科500萬元的罰金。 以本案來說,A將其錄下的性影像傳到班級群組內,不論A有沒有取得B的同意,均屬違法行為。 四、下載未成年人的性影像,是違法的嗎? 依目前兒童及少年性剝削防制條例[5]規定,禁止任何人無正當理由持有未成年兒少的性影像。不論是單純下載觀覽、或想分享給他人而下載、或是想販賣給他人而下載,都是違法的。 以本案來說,C會因為下載目的不同,有以下幾種可能: (一)單純下載儲存 可處2個月到1年的有期徒刑、拘役,科或併科3至30萬元的罰金。 (二)想分享給他人而下載 可處6個月到5年的有期徒刑,最高可併科300萬元的罰金。 (三)想販賣給他人而下載[6] 由於想販賣屬於營利的加重要件,所以法定刑上限會加重1/2,行為人最重可處7年6個月的有期徒刑,最高可併科450萬元的罰金。 五、結論 在現行法下,A與B發生性行為是否違法,須視從事性行為時的年紀而定[7]。而A拍攝、散布未成年人性影像的行為,都是違法的;C持有未成年人性影像的行為,也是違法的。 延伸閱讀 凃秀蕊(2022),《讓未滿16歲的未成年人懷孕會有什麼法律責任?去產檢或生產,會被醫院通報嗎?》 陳昱捷(2023),《發現私密影像被惡意流傳到網路上,可以怎麼做?能要求平臺立刻下架嗎?》