為了支持親人競選,遷徙戶口後投票給親人,有罪嗎?


文:匿名(認證法律人)

刊登於

最後更新於

A為了競選市長,請其兄長B將戶籍遷入A的戶籍內,以便在市長選舉時助A當選,B將戶籍遷入A的戶籍內,但並未實際居住,並經編入選舉人名冊後投票。

一、B會成立什麼罪?

二、B若是A的兒子,會不會成立犯罪?

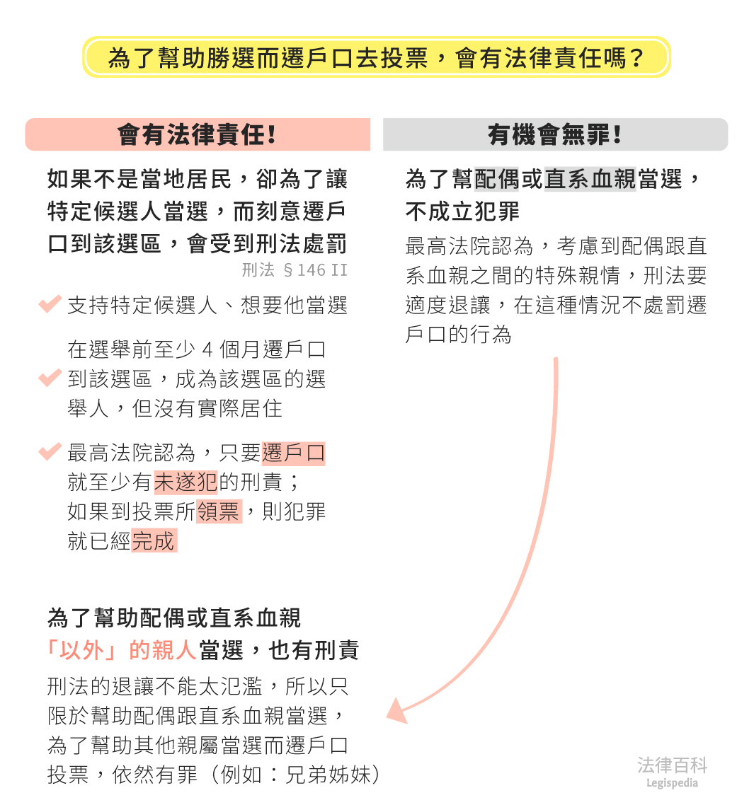
圖1 為了幫助勝選而遷戶口去投票,會有法律責任嗎?||資料來源:匿名 / 繪圖:Yen
圖1 為了幫助勝選而遷戶口去投票,會有法律責任嗎?
資料來源:匿名 / 繪圖:Yen

一、為了投票遷徙戶籍,可能涉及虛偽遷徙戶籍投票罪

虛偽遷徙戶籍投票罪[1]的要件:

(一)行為人有使特定候選人當選的意思。

(二)並在選舉的4個月前[2]遷戶口到選舉區,但沒有遷入居住。

(三)法院還要判斷是既遂或是未遂:

  1. 有法院認為虛偽遷徙戶籍就算開始實行犯罪[3]。所以只要遷徙戶籍時,就可能成為虛偽遷徙戶籍投票罪的未遂犯。也有法院認為以「編入選舉人名冊」作為判定著手的時間點[4],所以須等到戶政機關編入名冊時才會有成立犯罪的可能。

  2. 投票雖可分為領票、圈選及投入票匭三個動作,但行為密切相連,法院認為一旦「領票」就算完成犯罪[5]。所以只要符合前述要件,並領票,就會成立虛偽遷徙戶籍投票罪。

二、法院對親屬間為了支持選舉而遷徙戶口有不同處理方式[6]

(一)戶籍遷到配偶、直系血親競選的選區:

不成立本罪。因為支持直系血親或配偶的競選而遷戶籍未實際居住,法官認為基於情、理、法上,社會上一般人應該都會覺得可以接受,不具可罰的違法性。

(二)戶籍遷到配偶、直系血親以外親屬競選的選區:

仍然成立本罪。

三、案例說明

(一)當B是A的兄長,不是直系血親,遷戶口投票的行為會成立刑法第146條第2項的虛偽遷徙戶籍投票罪。

(二)當B是A的兒子,是直系血親,遷戶口投票的行為不會成立刑法第146條第2項的虛偽遷徙戶籍投票罪。

相關文章