這樣可以告偽證罪嗎?


文:簡珣(認證法律人)

刊登於

最後更新於

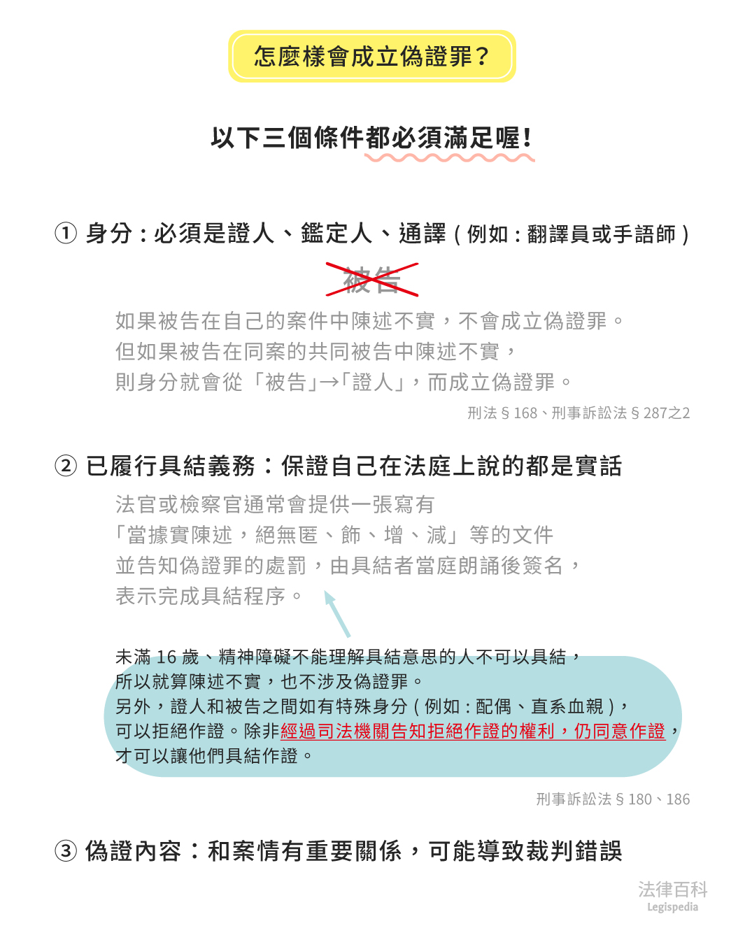
在律師的執業過程中,經常被氣急敗壞的當事人問起:「他講的都不對,我可以告他偽證罪嗎?」只是在法律上,偽證罪不是ㄧ句「說不對」就能夠成立,還需要符合偽證罪的法定條件。(見圖1)

圖1 怎麼樣會成立偽證罪?||資料來源:簡珣 / 繪圖:Yen
圖1 怎麼樣會成立偽證罪?
資料來源:簡珣 / 繪圖:Yen

一、偽證罪的行為人是證人、鑑定人及通譯

刑法第168條[1]規定,偽證罪的行為人必須是證人、鑑定人及通譯;反之,如不具備上開特定身份,縱使所述不正確,也不會涉犯偽證罪。(例如:如果作偽證的是「被告」,就不會成立偽證罪)。

另外,被告雖然對於自己的案件不是證人,但被告替同案的共同被告作證時,也適用證人的規定[2],換言之,雖然被告在「自己的案件」作偽證不犯罪,如果在「他人的案件」具結作證,他的身份就會從「被告」轉為「證人」[3]。一旦具結,也應據實陳述,否則須負擔偽證罪的責任。

二、已踐行具結程序

偽證罪的第二個條件是陳述不實的人必須已履行具結程序。

刑事訴訟法上的「具結」是指依法有具結義務之人,履行他的具結義務[4],確保在法庭上說的是實話。於實際法庭或偵查中運作時,法官或檢察官通常會於證人、鑑定人及通譯陳述前提供一張寫有「當據實陳述,絕無匿、飾、增、減」等具結義務的文件並告知偽證處罰,由證人、鑑定人及通譯當庭朗誦之後簽名,以完成具結程序。

但並不是每個人在法庭上都能具結,依刑事訴訟法第186條第1項第1、2款規定[5],未滿16歲的人,以及精神障礙不能理解具結意義及效果的人都不可以具結,就算具結也無效,在這樣的情形下在法庭上作偽證,也不會涉犯偽證罪。

另外,刑事訴訟法第180條[6]及186條第2項規定,證人和被告或自訴人之間具有特殊身分時(例如現在或曾經是被告或自訴人的配偶、直系血親、法定代理人等),有拒絕作證的權利,而且司法機關有義務在這些人作證前事先告知這項拒絕作證的權利,經過告知,這些人仍然同意作證[7],才可以讓他們具結作證。否則,依最高法院106年度台上字第192號刑事判決[8]意旨,縱使這些人具結作證,在因為有可能使他們自己或跟他們有上開特別身分關係的被告或自訴人受刑事追訴或處罰的危險之下做出了不實的陳述,也不構成偽證罪[9]

三、須就案情有重要關係的事項為虛偽陳述

最後一個成立偽證罪的要件是:所述事實對案情有重要關係。

所謂「就案情有重要關係」是指作證時所做的陳述事項有無足以影響裁判結果,也就是這個作證可能會使裁判陷於錯誤[10]。也因此,如果證人、鑑定人或通譯所作的偽證(陳述不實在)只是無關緊要的事實,也不會構成偽證罪。

總而言之,「他講的都不對,我可以告他偽證罪嗎?」答案是否定的。證人、鑑定人或通譯必須已完成有效的具結程序,且陳述不實的事實對案情有重要關係,才具備偽證罪的條件[11],要告偽證罪也才告得成。

匿名(一般會員) 2020-12-01 08:48:09
證人出庭於 鈞署檢查官問話時表示,有看到000所開汽車右前方撞到000之機車,檢查官並詢問該證人所陳述證詞是否確實,該證人還表示確定,惟經檢查官出示案發時警方所拍攝的照片給該證人看,並表示000所開汽車  ,輛右前方無任何擦撞痕跡,請該證人確認,該證人才改口表示附近大家都有聽到撞擊的聲音,這樣算不算偽證(肇事逃逸案件,如當初未經路人通知而留下來等警方處理,則無警方所拍照片及去下載行車紀錄器當證據,石能遭起訴判1-7年的罪)
匿名(一般會員) 2021-02-12 04:53:29
這是根本不合理的規定。證人被迫不能有法律專業人士陪同,要是之前沒有相關經驗的話,被庭上任何人誘導詢問或是被挖言語陷阱是很容易的。臺灣法律在這點上非常糟糕。
相關文章