幼兒園超收或聘無照黑牌老師,家長該怎麼辦?可以退費嗎?


文:黃蓮瑛(認證法律人)黃偵甯(認證法律人)

刊登於

最後更新於

A與配偶自大學一路交往到結婚生子,小孩即將滿3歲,於是想要尋找合適的幼兒園。參訪到某幼兒園時,A發現這間幼兒園孩童的數量很多,而且沒有在公開處懸掛出教師證照,A內心感到十分疑惑,要怎麼確定幼兒園是否合法?如果小孩就讀後才發現幼兒園超收孩童,或老師沒有證照,該怎麼辦?

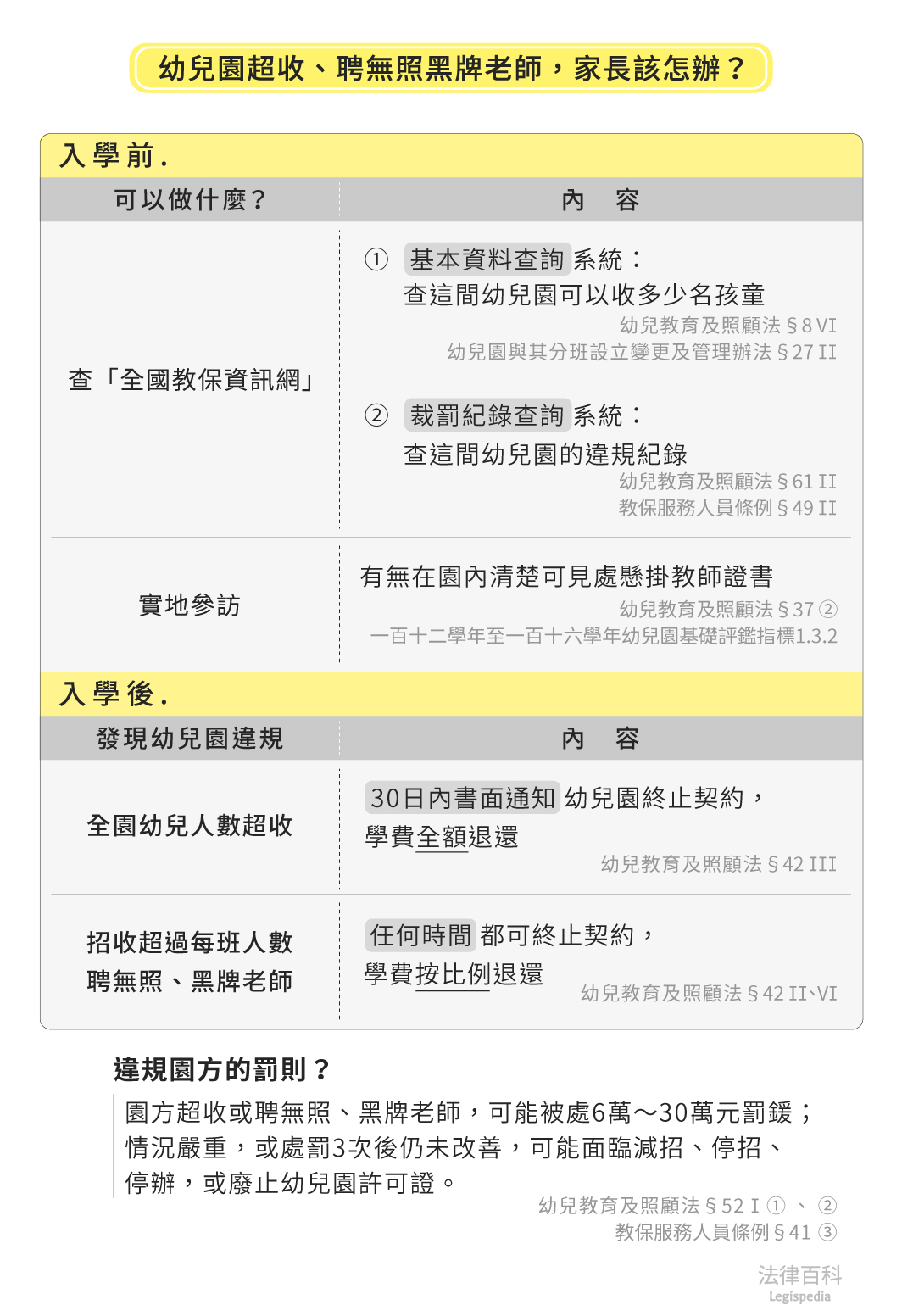
圖1 幼兒園超收、聘無照黑牌老師,家長該怎辦?||資料來源:黃蓮瑛、黃偵甯 / 繪圖:Yen
圖1 幼兒園超收、聘無照黑牌老師,家長該怎辦?
資料來源:黃蓮瑛、黃偵甯 / 繪圖:Yen

一、幼兒園最多可以收幾人?超收有什麼法律責任?(見圖1)

(一)善用網路查詢幼兒園招收人數

為了使每一個孩童在幼兒園內有足夠的、健康的活動空間,政府會根據個別幼兒園場地大小等因素,事先核定每個幼兒園可以招收孩童的總數量[1]。民眾可以透過全國教保資訊網的「基本資料查詢」系統,查詢特定幼兒園被政府核准的「核定人數」是多少,也就是這間幼兒園總共可以招收的孩童人數,超收就是違法行為。

(二)每班人數也有上限

除了幼兒園的招收總人數有上限,考慮孩童的身心發展以及照顧上的周全,政府規定在個別幼兒園班級,也必須同時符合孩童人數的上限。舉例來說,幼幼班的孩童只有2~3歲,因仍須包尿片,且身體、語言及認知尚未成熟,因此一班最多只能有16個孩童;而3歲以上小、中、大班的幼兒身心發展較為健全,因此一班最多可以收30個孩童[2]

(三)超收嚴重可能會被廢止幼兒園許可

如果幼兒園超收,無論是全園招收的孩童數超過政府的核定人數,或是每班的人數超過法律規定的上限,負責人都會被處新臺幣(下同)6萬元以上30萬以下的罰鍰,且可按次處罰;如果超收情況嚴重,或經處罰3次後仍未改善,將可能受到減招、停止招生、停辦或廢止幼兒園許可證的處罰[3]

二、幼兒園聘無照、黑牌老師有什麼法律責任?

為了確保幼兒得以受到充分照顧及協助,幼兒園必須聘僱具備相關資格認證的幼兒園老師[4],譬如考取相關證照取得證書或修習通過相關教育課程的老師[5],當然也不可以借牌[6]。而且園方必須依法公開老師的學經歷、證照[7],幼兒園評鑑也會審核園方有沒有在園內清楚可見的地方懸掛教師證書[8],所以家長可以透過實地參訪,初步確認幼兒園老師是否具備相關資格認證。

如果幼兒園聘的老師是不具政府規定資格的無照、黑牌老師,負責人會被處6萬至30萬元的罰鍰,也可以按次處罰;情況嚴重,或經處罰3次後仍未改善的話,將可能受到減招、停招、停辦,或幼兒園的許可證被廢止[9]

三、家長該怎麼辦?可以退費嗎?

(一)就讀前先查詢有無裁罰紀錄

當幼兒園超收、聘無照黑牌教師,而有被罰鍰、減招、停招、停辦或被廢止許可證的紀錄,政府會在全國教保資訊網的「裁罰紀錄查詢」網頁公告幼兒園的名稱和負責人的姓名[10]。家長在選擇幼兒園之前,可以先上網查看幼兒園過去的紀錄作為參考。

(二)就讀後發現違規可以請求退費

如果家長發現幼兒園招收人數違反主管機關所核准的人數,可以在知道後30天內以書面方式通知幼兒園終止契約,幼兒園應將當學期所收取的學費,「全額」退還給家長[11]

如果是發現招收超過每班人數或者幼兒園聘黑牌老師,任何時候家長都可以向幼兒園終止契約,並依主管機關所制定的幼兒園退費基準,按比例退還學費[12]

四、結論

A可以先從全國教保資訊網的「基本資料查詢」系統查到幼兒園核定的全園人數,並實地參訪查看園內有沒有教師證照。幼兒園如果超收或聘黑牌老師會被處以罰鍰,違規情形嚴重會受到減招、停止招生、停辦或廢止的處罰,這些不良紀錄也會出現在全國教保資訊網的幼兒園「裁罰紀錄查詢」,可以查詢來作為參考資訊之一。

如果小孩就讀後才發現幼兒園招收幼童人數超過主管機關所核定的全園人數,A可以在30天內用書面通知幼兒園終止契約、要求當學期的學費「全額」退費;如果幼兒園有聘無照、黑牌老師,或招收超過每班人數,A任何時候都可以終止契約並要求幼兒園按比例退還學費。

匿名(進階會員) 2025-06-09 22:33:20
請問流程要怎麼走?書面通知幼兒園是直接拿去學校?謝謝🙏
相關文章