法律扶助是什麼?哪些人可以申請法律扶助?


文:張學昌(認證法律人)

刊登於

最後更新於

法律扶助是什麼?誰可以申請?處理法律爭議不僅需要時間,也需要費用。為了避免讓金錢成為人民與訴訟權之間的高牆,我國政府設立了「法律扶助基金會」提供人民法律上的服務,其中一個服務就是「法律扶助[1]」。

一、法律扶助可以提供什麼幫助?

依照法律扶助法第4條[2],舉凡打官司、調解、和解到契約撰寫、法律諮詢[3],都是法律扶助可以幫忙的項目。

而法律扶助也不侷限於特定法律領域,因此財產糾紛、親子糾紛或是刑事爭議,也都是法律扶助可以提供服務的領域。

舉例來說,A受到配偶的家庭暴力,無法繼續共同生活、想要訴請離婚,但自己是職業主夫/主婦,膝下又有2位子女。只要符合條件,A就可以尋求法律扶助的幫忙,處理他可能面臨的離婚協議、離婚官司、子女監護權爭議或夫妻剩餘財產分配等問題。

二、有什麼申請限制嗎?

法律扶助是希望避免金錢與費用成為人民透過法律保障自己權利的障礙,因此當事人是否具有經濟上的困難,就會是法律扶助的首要判斷條件。

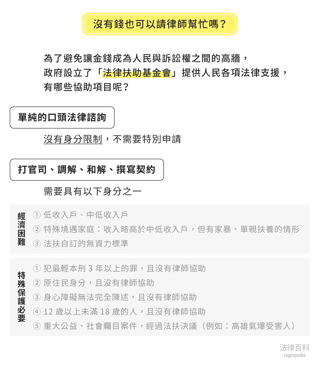
除了單純的口頭法律諮詢沒有身分限制,不需要特別申請以外,依照法律扶助法第5條,可以接受法律扶助服務的人,主要分兩類,一種是經濟困難,一種是有特殊保護必要。(見圖1)

圖1 沒有錢也可以請律師幫忙嗎?||資料來源:張學昌 / 繪圖:Yen
圖1 沒有錢也可以請律師幫忙嗎?
資料來源:張學昌 / 繪圖:Yen

(一)第一種:經濟困難[4]

經濟困難包含「低收入戶與中低收入戶[5]」、「特殊家庭[6]」以及「法扶自訂標準[7]」。

1. 低收入戶與中低收入戶

如果當事人的「收入」在法定的最低生活費標準之下,而且「家庭財產」也低於法定標準,就算是低收入戶或中低收入戶。以單身設籍於臺北市者為例,如果個人每月收入低於17,005元,持有的動產不超過15萬元、不動產不超過740萬元,就屬於低收入戶[8]

2. 特殊家庭

所謂的特殊家庭,指生活水平略高於中低收入戶,但卻有家暴、未婚懷孕、單親扶養等情形,而陷入生活困難的家庭。

3. 法扶自訂標準

依照當事人的家庭人口數,綜合各縣市的收入劃分出的扶助標準,每年會依各縣市公告的低收入戶、中低收入戶標準而略有不同[9]

以2020年的標準為例,如果你是臺北市單身人士,面臨法律問題,而你每月的可處分收入不超過中低收入戶收入標準的1.2倍,也就是29,152元[10],那麼你就符合標準,並且可以申請全部金額扶助;如果你是臺北市4口家庭,而家庭每月可處分收入不超過116,606元,那麼你也符合標準,不過只能申請部分金額扶助[11]

簡而言之,如果你已經依照社會救助法或特殊境遇家庭條例取得低收入戶、中低收入戶或特殊家庭的資格,就可以申請扶助;假如你因各種因素無法取得這些資格,但收入跟法扶自訂標準相同,也可以申請扶助。

(二)第二種:特殊保護必要[12]

為了避免產生判決不正當、不正確的結果,如果你有特殊的「案情」或是「身分」,也可能有特殊保護必要性作為申請法律扶助的理由。

1. 案情是「最輕本刑3年以上」的嚴重罪名而且在偵查、審判中不曾有律師協助

這一類的案件,就有特殊保護必要。

例如B與人爭吵扭打,不慎使對方受了重傷,這時涉及傷害致重傷罪[13],但從警察局到地方檢察署的過程都沒有律師協助,就可能有提供法律扶助的必要。

2. 被告、犯嫌具「原住民身分」,而且在偵查、審判中不曾有律師協助

如果當事人在偵查、審判中都不曾有律師協助,已經有審判不公平的可能性存在,如果當事人同時又具有原住民身分,基於我國對原住民的特別保護政策,這一類的案件也會被判定成有特殊保護的必要性,可以申請法律扶助。

3. 具「身心障礙」身分,難以配合筆錄或陳述意見,而且在偵查、審判中不曾有律師協助

同樣地,具身心障礙而無法進行完全陳述的人士(例如神經系統有障礙,或是心智功能不全),單獨上法庭可能難以理解法庭程序或是主張自己的權益,此時如果又沒有律師協助,就符合了特殊保護的必要性,可以申請法律扶助。

4. 具「少年」身分,而且在調查、審判中不曾有律師協助

少年一方面在法律上可能欠缺自己進行法律行為的能力,另一方面少年權益也是政府格外重視的,因此與少年[14]相關的事件,也將被認定成具有特殊保護的必要性,而可以申請法律扶助。

5. 「重大公益、社會矚目案件」

除了資力與身分以外,其實還有許多弱勢被害人是需要法律上的幫助。因此,對於某些重大公益或社會矚目案件,如果法扶基金會認為有必要出手相助,案件當事人也可以申請法律扶助。舉例來說,八八風災、澎湖空難、高雄氣爆等事件中的被害人,如果需要法律上的幫助,也可以申請法律扶助[15]

除了法律扶助基金會外,其實政府也有提供其他法律上的幫助,例如各地政府會提供市民免費法律諮詢服務,或是各地法院也設有訴訟輔導科,輔導人民在法院進行各項程序[16]。因此,民眾都可以依照自己的案情、資力或身分,獲得不同管道、不同層級的法律幫助。

匿名(一般會員) 2022-02-09 05:42:31
去年底發生車禍,想提告如何著手 ?
王大明(進階會員) 2022-12-30 02:25:45
我太太生前將她擁有的小套房委託朋友出租,但朋友卻夥同我太太的弟弟詐欺騙吞了絕大部分租金。她才過世我在接帳時發現詐吞租金收入要求返還但她的弟弟反以各種我從未聽過的藉口拒絕還侵占租金。請問長官我可以代替我太太尋法律途徑維護權益追究責任嗎?謝謝您的幫助!
匿名(一般會員) 2023-09-07 20:04:56
在偵查不公開期間,連偵查都還沒偵查,媒體記者就用傳言聽說報導並且公佈照片以及姓名。(有報導日期和內容可以做證據)。記者直接用聽說的傳言帶風向影響司法判決。而最終判決也證實記者報導有誤(有卷宗當證據),打電話去報社要求下架及道歉,報社又不願意。拿著證據去法扶要控訴媒體毀謗,又被法扶拒絕!請問弱勢團體還能有什麼辦法去洗清自己的怨屈??媒體真的就可以隨便打著公眾利益的旗幟做不實的報導內容嗎?這樣不是也沒融入大法官釋字509號的精神
匿名(一般會員) 2024-12-25 01:38:25
法律扶助應將案件類別列入審核條件,外遇生子傷害婚姻,卻可以憑著輕度身障卡,申請法扶辯解!法扶應該要給真正弱勢的人,而不是這種濫用資源的
白承恩(一般會員) 2025-10-30 10:12:54
同樣是弱勢生,我申請法扶竟不予扶助;刑事兼民事的,法扶他mother 都在貪汙人家的納税錢!用去哪?如同米蟲又如同野蠻人一樣的殘酷無情,沒有嗎,沒有嗎?
相關文章