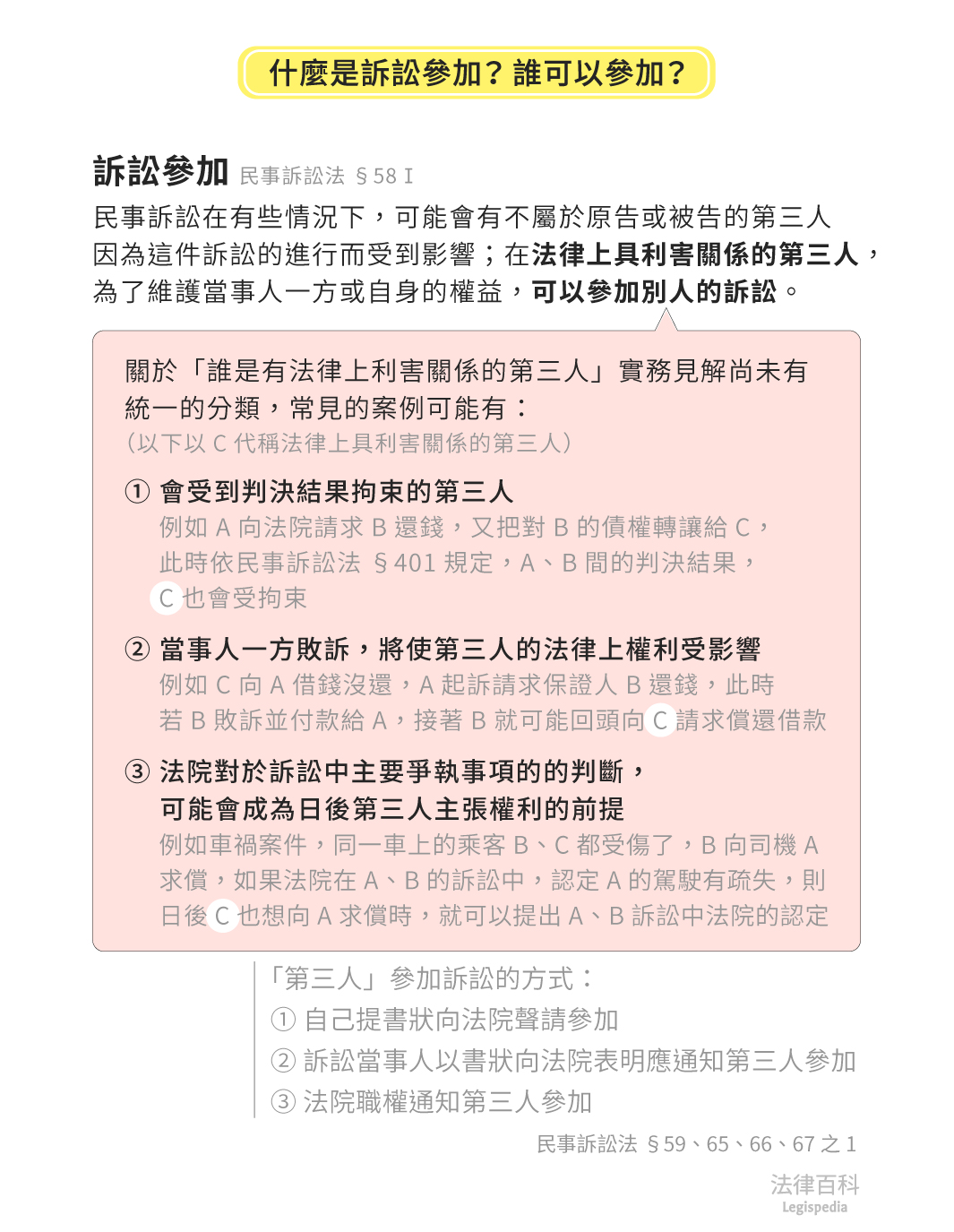
所有文章 / 救濟與訴訟程序 / 民事訴訟 什麼是訴訟參加?訴訟還可以選擇要參加或不參加嗎? 訴訟參加 法律上利害關係 第三人 參加人 民事訴訟程序 文:黃蓮瑛(認證法律人) 、 王祖瑩(認證法律人) 刊登於 2023-05-12 最後更新於 2023-06-21 A一日在山路上騎著摩托車,轉彎時不小心撞上對向來車釀成車禍,造成對向來車車主B身體受傷及車輛毀損,B於是對A提起訴訟並請求賠償,所幸A事前已向C保險公司投保責任險,經朋友建議,A得知原來自己在訴訟上可以請法院通知C來參加訴訟,避免A、B間的訴訟結束後,C又另外對保險金給付的項目及數額等有意見,不過A不清楚什麼是「訴訟參加」?要怎麼樣在法院訴訟程序中讓保險公司C來參加呢?相關的程序要如何進行[1]? 本案例改編自臺灣高等法院103年度上易字第999號民事裁定的案例事實。 圖1 什麼是訴訟參加? 誰可以參加? 資料來源:黃蓮瑛、王祖瑩 / 繪圖:Yen 一、什麼是訴訟參加?(見圖1) 一般來說,民事訴訟是處理當事人雙方(即原、被告)之間的紛爭,但在有些情況下,可能會有不屬於原告或被告的第三人因為這件訴訟的進行而受到影響;而且有時候受影響的第三人甚至完全不知道有這件訴訟正在進行,沒有機會在訴訟上表達任何意見。因此法律規定,具有法律上利害關係的第三人,為了維護當事人一方或自身的權益,可以參加別人之間的訴訟[1]。而若是訴訟中的當事人或法院在訴訟程序中,發現有法律上利害關係的第三人存在時,也可以通知第三人有訴訟正在進行,讓第三人可以選擇是否要來參加訴訟。 二、誰是有「法律上利害關係」的第三人? 至於誰是有「法律上利害關係」的第三人?目前法院實務見解尚未有統一的分類及定論,我們這邊以實務上常見的說明簡略分類為[2]: (一)會被裁判效力拘束的第三人[3] 這裡指的是法院判決的結果會拘束第三人,也就是會對第三人產生一定的效力[4];或是原、被告在訴訟過程的主張、證據會對第三人造成影響,導致第三人未來如果有其他訴訟,不能有互相矛盾的主張。例如:X主張Y欠他錢,因此向法院請求Y還款,而X因自身也另外欠Z錢,所以在訴訟期間將自己對Y的欠款債權轉讓給Z,Z因此成為欠款款項的新債權人。此時,既然Z確實從X處受讓了債權,則依法律規定[5],X、Y間訴訟判決效力會及於Z,所以Z就是具有「法律上利害關係」的第三人[6]。 (二)裁判效力雖不會拘束第三人,但因當事人的一方敗訴,將使第三人法律上的權利受影響[7] 雖不屬於上述(一)的情形,第三人仍可能因一方敗訴而受影響,例如:X向Y借款,X為了如願讓Y借錢給他,便商請Z擔任他的保證人,事後,X因周轉不靈,並沒有如期還錢給Y,因此Y向X請求還錢未果後,主張Z應負保證責任來還清X所積欠的借款,故而向法院起訴請求Z還款,而如果Z在該訴訟中敗訴確定,並如數將款項付清給Y後,Z可能轉為向X請求償還本應由X清償的借款,這時候因為借款人X並非是Y、Z間訴訟的當事人,而只是因為Y、Z間的訴訟結果,可能會影響到他的權利義務,也因此X就是具「法律上利害關係」的第三人[8]。 (三)針對兩造訴訟中主張的法律關係以及主要爭執事項,法院的判斷可能會作為日後第三人主張權利時的前提[9] 舉例來說:一場車禍事故中,有多位受傷乘客,這時其中一位乘客X對司機Y請求賠償。這時法院判斷的一個前提重點即是Y在駕駛的時候造成車禍有沒有過失,以及Y為這個車禍事故應該負多少責任。也因為只有一件車禍事故發生,如果其他乘客P、Q、R也有受傷,也想要透過訴訟向Y請求賠償,由於X、P、Q及R受傷都是因為同一件車禍事故導致,則雖然一開始X向Y請求賠償的訴訟中,法院認定的事實和法律上理由不拘束P、Q及R,但如果P、Q、R日後告Y請求賠償,Y在後面的訴訟提出前面法院的說明,事實上很可能會影響之後法院的心證,所以在這個時候其他乘客P、Q、R在X、Y間的訴訟中即也是具有「法律上利害關係」的第三人[10]。 三、具有法律上利害關係的第三人該如何參加訴訟? (一)自己向法院聲請 如果是符合前述說明具有法律上利害關係的第三人,自己已經知道有訴訟的存在,而想要參加這個訴訟,則可以自行向法院提出書狀,表明想要參加訴訟[11]、繳納新臺幣1000元的裁判費[12],來參加訴訟[13]。 (二)由訴訟當事人告知第三人 如果具有法律上利害關係的第三人並不知道有這個訴訟,也可以由訴訟當事人的原告或被告一方告知第三人有這個訴訟存在[14];並以書狀向法院表明應通知第三人參加的理由及目前訴訟進行的程度,由法院將書狀送達第三人[15],讓第三人收到通知後決定是否來參加訴訟[16]。 (三)由法院職權通知第三人 如果法院在案件審理中發現具有法律上利害關係的第三人存在,此時法院也可以職權告知第三人有這個訴訟存在[17],讓第三人決定是否參加訴訟[18]。 四、結論 由於A、B的訴訟結果將會決定A是否要對這場車禍負責以及要賠償多少金額給B,而C日後也還要依照裁判結果,於責任險契約約定的範圍內給付A已經賠償給B的數額給A。因此A為了讓C也可以有表示意見的機會,可以請法院通知C來參加訴訟,或是告知C有訴訟在進行,也可以由C自行聲請參加訴訟,一方面保障C的權益,另一方面也使這個車禍賠償責任的爭議一次圓滿解決。