假貨out!販賣仿冒商品相關法律問題有哪些?(上)刑事責任篇


文:王琮儀(認證法律人)

刊登於

最後更新於

「保證真品,現貨出清,前一百名再加贈原廠鑲鑽手環,晚來你就買不到」、「底下幫我刷一排愛心,現在分享前五十名加贈知名品牌化妝包,再送手機貼膜兌換券」。

直播主在鏡頭前使出渾身解數推銷各種商品,已經是非常流行的電商模式。然而在網路上買東西就會有一定的風險,而某些不肖賣家宣稱販賣的是真品,實際上卻是假貨的情況也時有所聞。那販賣仿冒商品[1]的賣家會有刑事責任嗎[2]?(見圖1)

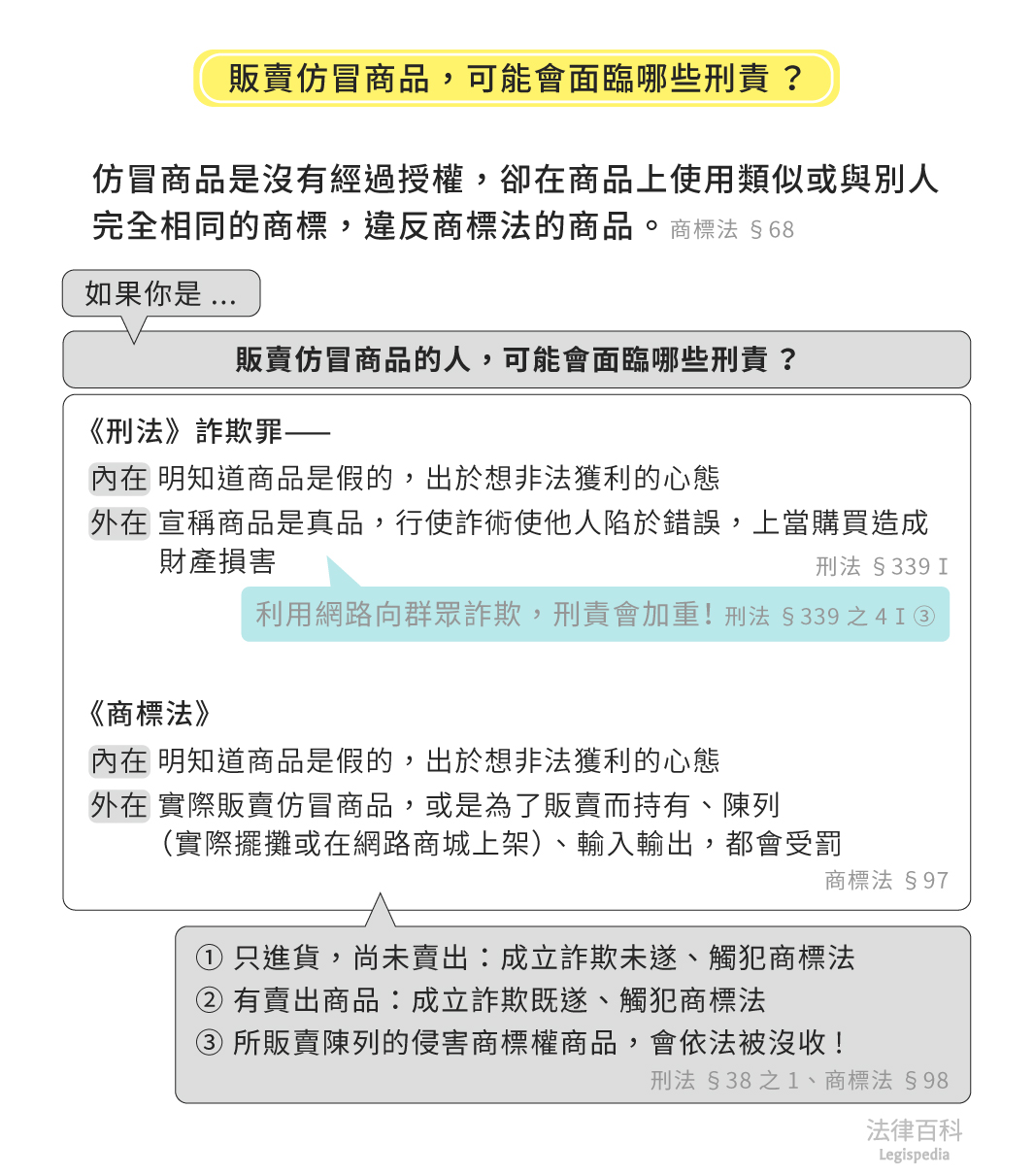
圖1 販賣仿冒商品,可能會面臨哪些刑責 ?||資料來源:王琮儀 / 繪圖:Yen
圖1 販賣仿冒商品,可能會面臨哪些刑責 ?
資料來源:王琮儀 / 繪圖:Yen

一、賣家可能成立刑法詐欺罪[3]

以下從詐欺罪的要件逐一作討論,釐清賣仿冒商品的賣家為什麼會觸犯詐欺罪[4]

(一)客觀要件

1. 行使詐術

是指對他人傳達客觀上錯誤、不實的訊息。而賣仿冒商品的賣家透過社群網站直播功能,對觀眾宣稱商品是原廠真品,並且出示偽造、不實的證明書或保證卡,這是傳達客觀上可以確認真偽的不實訊息,所以是行使詐術的行為。

另外,賣家如果單純以主觀的感受推銷,如「保證好穿舒適」、「吸引眾人目光」等語做宣傳,因為並不是客觀上有標準的內容,所以不算是行使詐術的行為。

2. 使他人陷於錯誤

白話來說就是要讓詐術「騙到人」。例如觀看直播而決定購買的買家,是因為賣家的說詞跟各類偽造的文件,而相信商品是真品,那就是所謂的「陷於錯誤」。但部分法院實務認為,如果一般人都可以輕易的從商品品質與價格,判斷出應該是仿冒商品,就沒有因此陷於錯誤的可能性,這時賣家不會成立詐欺罪[5]

3. 他人因錯誤而處分財產

這個階段,上當的買家為了要買東西而將自己的金錢匯出去,就是「處分」掉自己的財產。

4. 財產損害

意思是在處分財產之後,受到詐術的人,整體來看財產有減少。需要注意的是,如果買到的東西跟付出去的錢價值一樣的話,就不會有財產損害[6]

賣家所販售的仿冒商品,成本及應有的售價可能遠低於實品,即使賣家提供的價格低於實品的行情價,可能還是會高於該仿冒商品應該有的價格。所以當消費者付出金錢之後,仍然會受到損失。

【案例】

A宣稱所販售的R牌名錶原價40萬元,限量庫存出清只賣15萬。B信以為真而花15萬元向A購買。但實際上該錶為仿冒商品,品質與規格大約與市價1萬元的商品相當,這時B就受到了14萬元的財產損害。

(二)主觀要件

觸犯詐欺罪的人,必須要對前面的客觀要件都很清楚,同時要具有謀取不法利益的心理狀態。以賣仿冒商品的賣家來說,必須要知道自己賣的商品是假的、仿冒的;同時要出於非法獲利的心態。

(三)加重要件

同時,利用網路商城或直播的方式販售仿冒商品的賣家,因為是使用社群軟體直播、網路商城,甚至是地下電台等方式向廣大的群眾散播詐術,會成立加重的詐欺罪[7]

如果不是使用網路或其他傳播媒介,一次就向不特定多數群眾發送不實訊息,而是用FB或者IG私訊功能,針對特定個人傳達仿冒商品的訊息,則只會涉及一般的詐欺罪[8]

二、商標法的刑事責任

(一)客觀要件

按照商標法的規定,如果在商品或服務上面使用跟別人相同或者類似的商標,是會受到處罰的[9]。而若是明知道自己所販賣的商品有侵害別人商標權的問題,卻還是實際販賣,或因為想要販賣而持有、陳列(包含實際擺攤、在網路商城上貼出商品品項)、從國外輸入,或者輸出到國外,也同樣是商標法要處罰的行為[10]

(二)主觀要件

本罪必須要販賣者「明知[11]」是仿冒商品,才會成立犯罪。那當販賣者宣稱不知道賣的是仿冒商品時,實務上會從販賣者賣這些東西多久了、販賣的產品是不是知名品牌、販賣的價格與貨源、是否曾經跟原廠有合作或代工等事實來綜合判斷,到底這個賣家是真的不知情、還是明知道自己賣的是假貨卻繼續賣[12]

三、販賣者的論罪科刑

如果販賣者還停留在進貨、在網路上販賣,還沒有真的賣出商品、使買家受到損失的時候,可能只會成立詐欺未遂與商標法的犯罪[13]。但如果有賣出商品,讓消費者受到損害,則會涉及刑法的詐欺罪既遂。

依據刑法論罪、計算刑責的規定,當販賣者的行為同時觸犯以上兩個罪名時,適用刑責較重的加重詐欺罪來決定要判處多少年的刑責[14]。而賣家不只販賣仿冒商品的所得會被沒收,所持有、販賣的侵害商標權商品,也會依法被沒收[15]

延伸閱讀

陳麗雯(2020),《什麼是詐欺取財罪?》。
雷皓明(2019),〈知名品牌賣我淘寶貨,算詐欺嗎?〉,《ETtoday法律新聞》。

匿名(一般會員) 2021-09-10 23:59:52
請問,
①外籍移工在社交媒體上(臉書、抖音、YouTube..)販賣二手物品屬於違法行為嗎?
②如果他們在社交媒體上販賣的商品是仿冒品,這樣算不算違反商標法?會被罰鍰或是判刑嗎?
③如果外籍移工在台灣違法是否還能繼續在台灣工作呢?
謝謝
王琮儀(認證法律人) 2021-09-11 02:04:04
讀者您好,我是本文作者,以下簡要回答,供您參考:

1.移工在社交媒體上販賣二手物品並沒有觸法(除非二手物品本身是違法的東西,如槍械、毒品與吸食器),而可以自由交易自己或他人的二手物品。

2.如果移工販賣的東西(如二手衣物、工具)本身是仿冒商品,那麼可能要看他們的目的,商標法規定必須是以「行銷目的」而使用相同或近似商標,但如果是基於愛物惜物、提供便宜二手商品的理由,販賣零星的二手商品,那可能不會違反商標法。但如果是大量批貨販賣仿冒商品,同樣會有本文中所討論的商標法責任。

3.移工如果違反我國法律,而且情節重大,則聘僱許可確實可能依據就業服務法第73條規定被廢止,不過是否廢止,必須依個案情況由有權機關判斷。
LU0008740(一般會員) 2021-09-17 02:58:19
您好,若有賣家在網路販售仿冒品,但原廠並沒有在台灣註冊商標,請問有法可罰嗎?
匿名(進階會員) 2021-10-27 00:58:55
賣家在商品上標示為「高訂」,有明說該商品「非正品」,請問這樣算觸法嗎?
王琮儀(認證法律人) 2022-01-25 06:41:01
簡單回覆以上2則留言:
1.由於商標法跟著作權法不同,必須符合該國的要件(申請註冊或使用)才會受到保障,以臺灣的規定而言必須先申請註冊才會受到保護,如果有您提到的情況,是無法可罰的。不過從另一個角度來說,許多著名商標往往會盡快在臺灣申請商標註冊,避免被不肖人士捷足先登。
2.即使自己宣稱是「高訂」、「非正品」,若有可能損害著名商標的商標權人的商譽,同樣可能會有侵害商標權的責任。
匿名(進階會員) 2023-02-14 02:30:46
我想問 如果有在批貨賣iPhone的快充,然後都有表明是副廠非原廠,價格是原廠的一半不到,而且商品和外盒上面也沒有印apple的logo,這樣有違法嗎?
然後是在自己的ig,fb發文販售這樣,發文內容會提到:賣iPhone快充線組,副廠,有保固一年,原廠一半不到的價錢,就能買到品質相當的快充,然後附上實測影片這樣,請問這樣的行為有違法嗎?
麻煩你解答了,謝謝🙏
相關文章