什麼是本票?開本票或收本票要注意哪些事?


文:楊舒婷(認證法律人)

刊登於

最後更新於

一、票據的基本分類

我國票據法將票據依照不同的使用目的,分為3個種類:匯票[1]、本票[2]、支票[3]

這裡先簡單說明3種票據的不同以及各自的功用如下:

(一)匯票

匯票主要是為了解決「空間」的問題,例如:我的錢現在在A手上,所以我給你匯票,你拿著這張票去找A拿錢。

(二)本票

本票是為了解決「時間」的問題,例如:我現在沒錢,先給你本票,時間到了你再來找我要錢。

(三)支票

支票的目的則是為了省去攜帶現金的麻煩,例如:不想帶太多現金,所以用支票代替,而收到支票的人可以直接拿著支票去銀行、農會等金融業者處兌換。

本文以下會介紹關於本票的定義和開票、收票時的注意事項,並另以系列文章分別說明支票匯票的情形。

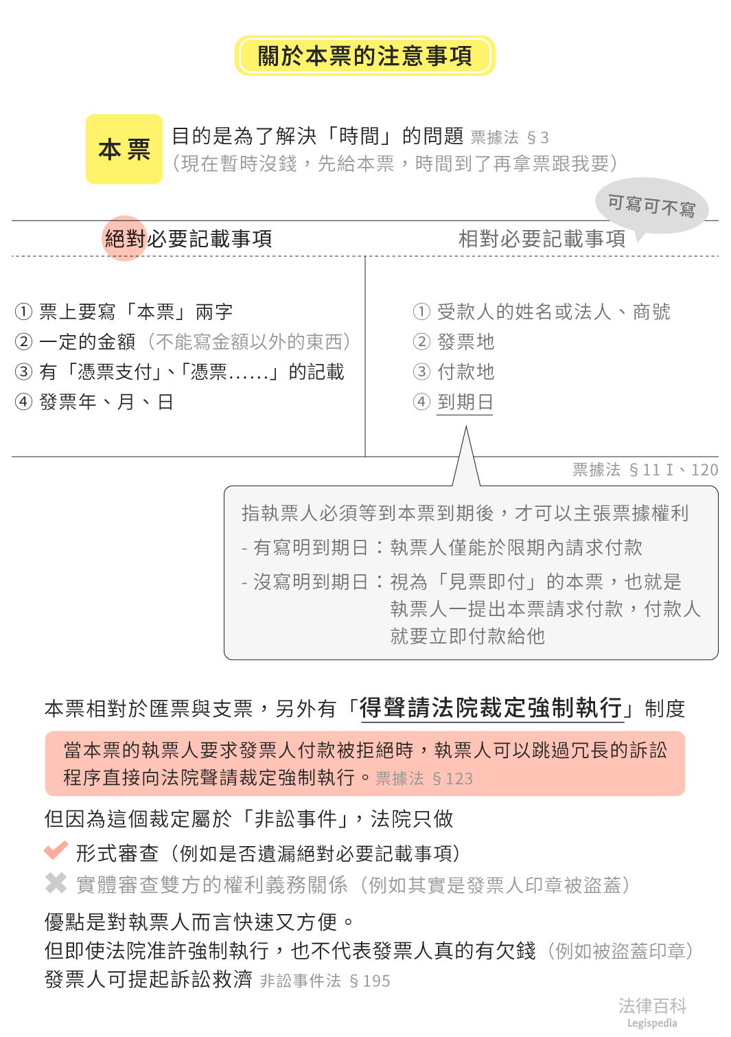
二、什麼是本票?(見圖1)

圖1 關於本票的注意事項||資料來源:楊舒婷 / 繪圖:Yen
圖1 關於本票的注意事項
資料來源:楊舒婷 / 繪圖:Yen

因為金錢具有流通性,特別是做生意的商人,有時候只是一時無法付款,但也許隔一陣子就會有新的資金可以運用,所以除了現金交易之外,也需要用其他有價證券來代替,因而便產生了本票制度。由此可知,本票的目的就是為了讓現在暫時無法付款的人有除了現金之外的支付工具,也有時間可以緩衝,用以促進社會經濟的發展。

不過,立法者只是讓本票發票人可以晚一點付錢,而不是要讓本票變成無限拖延的手段,所以最終還是要由發票人自己來付款,不像匯票可以透過第三人付款,也不像支票是只能去找銀行等金融業者付款。

三、開立本票時應注意的記載事項

不管是開立本票的發票人或收受本票的執票人,都要特別注意本票上的記載事項是否完整,因為依據票據法第11條第1項的規定[4],如果票據上欠缺法律要求記載的事項,可能會導致票據無效!

首先,我們要先知道,票據法將票據上所要記載的事項分為「絕對必要記載事項」及「相對必要記載事項」。

如果發票人是漏未記載「絕對」必要記載事項,依票據法第11條第1項前段的規定,票據會直接無效;但如果只是漏未記載「相對」必要記載事項,此時依票據法第11條第1項後段的規定,立法者會視情形另外擬制法律效果,不會直接使票據無效。

除了發票人本人要在本票上簽章以外,本票上應記載的項目總共有8個[5],其中「絕對必要記載事項」及「相對必要記載事項」各為4個:

(一)絕對必要記載事項

要注意這些事項一定要寫!否則會導致票據無效!

1. 表明這張票是本票的文字

也就是票上一定要寫「本票」兩個字[6],讓人一目了然知道這是一張本票。

2. 一定的金額

我國票據只限於支付金錢使用[7],不能寫除了金額以外的東西,例如:簽發一張本票讓你去換一支手機。

3. 無條件擔任支付

意思是本票上要有「憑票支付」、「憑票……」的記載[8]

原則上只要持有本票,發票人就必須無條件付款,不能要求執票人出示為何持有本票的證明文件。

4. 發票年、月、日[9]

因為日期會涉及到執票人和票據債務人間的權利義務,所以必須記載清楚。

(二)相對必要記載事項

這邊代表的是,相關事項在本票上可以寫也可以不寫。

1. 受款人的姓名或商號

受款人可以是自然人,也可以是法人或者是商號[10]。但如果沒有特別寫,就是以執票人為受款人[11]

2. 發票地[12]

如果沒有特別寫,就是以發票人的營業所、住所或居所為發票地[13]

3. 付款地[14]

如果沒有特別寫,就是以發票地為付款地[15]

4. 到期日[16]

所謂到期日,並不是說到期後這張票就作廢不能使用,而是指執票人必須等到本票到期後,才可以主張票據權利。

如果有寫明到期日,執票人僅能於限期內提示[17];如果沒有特別寫時,就視為「見票即付」的本票[18],也就是執票人一提示這張本票,付款人就要立即付款給他[19]

四、簽本票要注意的強制執行

本票相對於匯票跟支票,另外有「得聲請法院裁定強制執行」的制度。

票據法第123條[20]規定,當本票執票人要求發票人付款(法律上稱為「行使追索權」)被拒絕時,執票人可以跳過冗長的訴訟程序,直接拿著本票向法院聲請裁定,若法院裁定准許,就可以對發票人的財產進行強制執行而直接受償。這對執票人來說,確實非常快速又方便,但這個制度也遭到有心人士濫用,成為詐騙或是脅迫他人而獲得金錢的不當手段。

在本票強制執行制度中要特別注意的是,聲請本票強制執行的裁定是屬於「非訟事件」,法院只會進行「形式上」的審查,也就是法院只看票據本身形式上有沒有問題,例如:是否有漏掉絕對必要記載事項,如果沒有問題,法院就會核發裁定准予強制執行。不過,也因為法院只審查該本票形式上要件是否具備,而不會去審查發票人與執票人間實體的權利義務關係,所以縱使法院發給許可強制執行的裁定,也不代表發票人實際上真的有欠執票人這筆錢[21]。因此關於該本票「實體上」的爭議,例如:本票是被他人偽造或變造等情形,則必須另由發票人提起訴訟解決[22]

舉例來說,A取得一張有B簽章的本票,便依法向B請求付款,不料B竟以印章是被人盜刻、盜蓋為由而拒絕給付,於是A就向法院聲請核發准予強制執行的裁定。此時,由於在本票裁定強制執行的審查程序中,法院只會審查該本票形式上要件是否具備,不會進行實體審查,但關於B的印章是否為遭人盜刻、盜蓋,是屬於A及B兩人間實體法律關係爭議,所以即便B主張是遭人盜刻、盜蓋,若法院審查後認為本票形式上要件均具備,法院也只能准許強制執行[23]。而如果B後續想要對此救濟,就必須另外提起訴訟,請求確認自己跟A之間根本沒有任何本票債權關係存在,以拒絕付款。

Daniel(進階會員) 2025-04-28 20:05:05
我對以下這個判例有疑問:
----------------------------------
最高法院52年度台抗字第163號民事判例:「執票人依票據法第一百二十三條規定,向本票發票人行使追索權時,聲請法院裁定對發票人之財產強制執行者,發票人縱對於簽章之真正有所爭執,法院仍應為准許強制行之裁定。」
--------------------------------------------------
所以 別人偷偷刻我的印章,以我的名義發出一張本票,持這樣的本票,法院就會允許對我的財產強制執行嗎?? 這也太不合情理法了吧?
Daniel(進階會員) 2025-04-28 20:07:11
我對以下這個最高法院52年度台抗字第163號民事判例 有疑問:
請問有沒有收到我上述問題的一封訊息?
相關文章