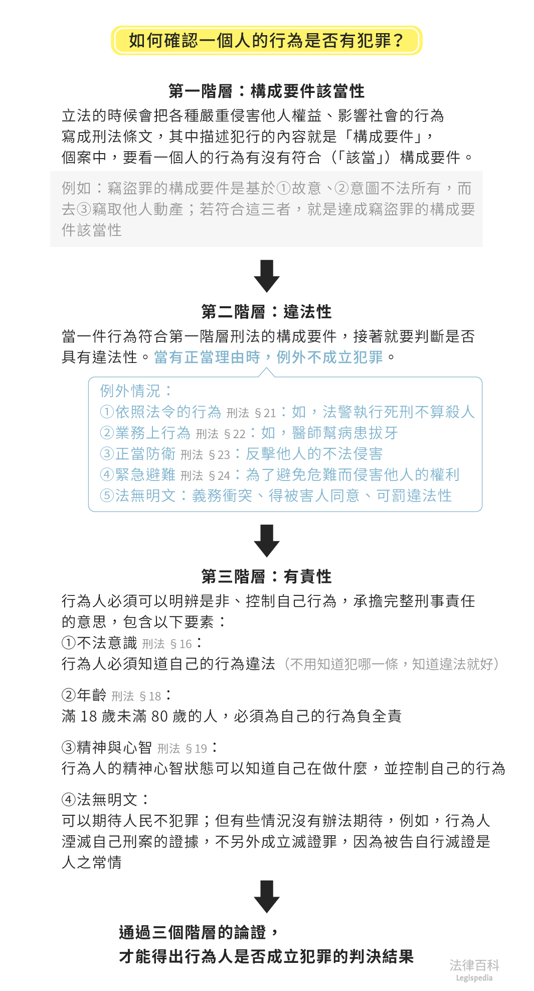
所有文章 / 刑事犯罪 / 刑法原則 簡介刑事判決書中判斷一個人是否犯罪的流程——三階層理論 三階層理論 構成要件該當性 違法性 有責性 文:蘇國欽(認證法律人) 刊登於 2018-10-24 最後更新於 2022-11-15 按照憲法,法官職責是依法獨立審判[1]。法官審判人民涉及刑法犯罪行為時,須透過刑事訴訟程序,審查是否符合刑法條文,始能定罪。刑法是刑罰權的規範,讓人民瞭解勿輕易涉犯刑法的行為,而刑事訴訟法是力求發現真實與程序正義,以達成法和平性,所以法院審判被告是否成立犯罪時,必須依據事實證據,並透過理性邏輯地審查「犯罪事實是否與刑法規定相符」,這就是「三段論證」,才能得出是否成立犯罪的判決結果。而法院審查人民是否成立犯罪,將依循「構成要件該當性」、「違法性」及「有責性」等三個階層審認,有關這三個階層說明,分段敘述如下:(見圖1) 圖1 如何確認一個人的行為是否有犯罪? 資料來源:蘇國欽 / 繪圖:Yen 一、構成要件該當性 刑法是立法者基於民意基礎,對高度侵害社會秩序的行為立法規範。而高度侵害社會行為,是指認為行為影響社會重大,且須藉刑罰制裁,才能遏止犯罪的發生。立法者在制定刑法時,必須對犯罪行為的定義及內涵加以明確,讓人民可以預見什麼行為可能構成犯罪[2],否則淪為孔子言「不教而殺,謂之虐」,為了讓具體的犯罪行為明確受抽象的法律規範,會以特定的「要素」作為描述法律的內容,這就是「構成要件」的組成。 二、違法性 立法者對行為人存有正當理由而涉犯刑法的行為,基於法律規範的容許價值,例外不成立犯罪,如依法令行為[3](例:法警執行死刑)、業務上行為[4](例:不具牙醫執照的醫生為病患拔牙)、正當防衛[5](例:為防止他人的現在攻擊而推他人不慎落橋死亡)、緊急避難[6](為抵制野狗的現在危難而拿他人的雨傘阻擋導致雨傘壞掉)等法律明文規定,稱為「阻卻違法事由」,另為求法規範的整體性,仍包含其他無法律規範的阻卻違法事由,如義務衝突、得被害人同意等,稱為「超阻卻違法事由」。換句話說,行為人符合刑法條文的構成要件時,原則上推定具有違法性,除非行為人存在正當事由,才能例外地排除違法性。另外,就實務目前除了從阻卻違法事由(即實質違法性「質」的面向)來否定行為具違法性外,也承認從「量」的面向來判斷是否具有違法性,就是「可罰違法性」,而實務見解認為須符合兩個要件:一、行為違反社會規範很輕微(逸脫行為輕微)及二、侵害的法益很輕微(侵害法益輕微),才能排除違法性[7]。如竊取他人一張空白紙,就是屬於欠缺可罰違法性,而不成立犯罪。 三、有責性 立法者對於行為人所為不法行為(即符合構成要件及違法性的行為),原則上形成可以藉由法律加以責難(非難)的共識,就是「有責性」,但這種非難性必須建立在行為人對於違反刑法具有意識而且能夠控制,換句話說,如果行為人不能清楚辨別是非,而無法控制自己行為,或缺乏選擇的機會,而無法期待行為人可以擇善棄惡,這是無法認定行為人具備有責性的。基本上,有責性的要素,包含:(一)人格要素,如行為人年紀太小,則沒有足夠能力辨別與控制的能力[8];(二)心理要素,如行為人對法律違反的意識,即不法意識,又稱法敵對意識,按程度區別故意責任及過失責任[9];(三)期待可能性,此種要素非法律明文規定,但既然可以期待一般人實施合法行為,行為人卻選擇違法行為,就有追究刑責的必要,反之,如果沒有期待可能性,而刑責也無法讓行為人擇善棄惡,這就沒有追究刑責的必要。