什麼是通聯紀錄?如何合法調取通聯紀錄?


文:吳景欽(認證法律人)

刊登於

最後更新於

A在B所經營的社群網站直播賣衣服。消費者C因不滿A的廣告與實物有很大的落差,就在社群網站上留言表示,若不退錢與賠償,將給A好看。A看到留言後,立刻到警局提起對C的告訴。如果承辦的警察D直接要求社群網站經營者B提供C的IP位址及個人資料,這樣是合法的嗎?

一、取得IP位址及個人資料的法律依據

(一)法律定義

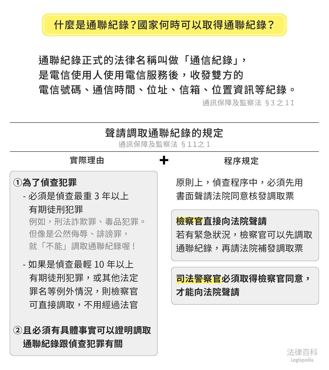
1. 通聯紀錄

一般俗稱的「通聯紀錄」,在通訊保障及監察法(以下簡稱通保法)的用語為「通信紀錄」,指的是電信使用人使用電信服務後,電信系統所產生的發送方、接收方的電信號碼、通信時間、使用長度、位址、服務型態、信箱或位置資訊等紀錄[1]。而案例中的IP位址,就屬於通保法所規定的通聯紀錄。

2. 通訊使用者資料

是指使用電信服務的人,其姓名或名稱、身分證明文件字號、地址、電信號碼及申請各項電信服務所填列的資料[2]

(二)取得通聯紀錄與通訊使用者資料的要件(見圖1)

圖1 什麼是通聯紀錄?國家何時可以取得通聯紀錄?||資料來源:吳景欽 / 繪圖:Yen
圖1 什麼是通聯紀錄?國家何時可以取得通聯紀錄?
資料來源:吳景欽 / 繪圖:Yen

1. 程序要件

(1)於刑事偵查程序中,以書面聲請。
(2)檢察官、司法警察官可以向法院聲請核發調取票。
(3)調取的範圍

依據現行法的規定,檢察官可以聲請調取通聯紀錄及通信使用者資料[3],司法警察官可以聲請調取通聯紀錄[4]

(4)由法院核發調取票

檢察官可以直接向法院聲請核發;司法警察官需要在取得檢察官同意後,向法院聲請核發。

2. 實體要件

(1)必須是為了偵查最重本刑3年以上有期徒刑的犯罪。
(2)有具體事實,足以認定調取通聯紀錄,與犯罪調查或偵查有關連性,而且有調取的必要性。

3. 事後聲請補發調取票的例外情形

當偵查刑事案件有急迫性,來不及事先聲請調取票時,可以由檢察官,或司法警察官報請檢察官許可後[5],可以先行調取通聯紀錄與通訊使用者資料。而在即時調取到資料,不再有急迫的情況之後,再向法院聲請補發[6]

二、警察D直接調取IP位址與使用者資料的合法性

(一)IP位址

C於網路放話,要給A好看,涉嫌觸犯刑法第305條的恐嚇安全罪,這個犯罪的刑責是2年以下有期徒刑[7]。但是按照通保法規定,必須要為了調查最重本刑3年以上的犯罪,才能調取通聯紀錄,所以D根本不能向法院聲請調取票、也沒有其他法律依據來調取IP位址。所以警察D直接向B調取C的IP位址是不合法的。

(二)使用者的個人資料

通保法現有的規定,並沒有司法警察官調取社群網路使用者的個人資料的相關規定,只規定了調取通聯紀錄時必須遵守的要件。所以反過來說,司法警察官基於調查犯罪、甚至預防犯罪的需要,不需要經過檢察官或法院同意,就可直接向網路業者調取網路使用者的個人資料。

現行通保法在此有個不合理的地方:負責偵查的檢察官想要調取使用者的個人資料,只限於偵查比較嚴重的犯罪,而且需要由法官核准。但是輔助檢察官偵查的司法警察官,反而沒有案件種類的限制,也不需要法官核准,這明顯是法律漏洞。若基於法律的一致性解釋,司法警察官調取網路使用者個人資料,仍應受到與檢察官調取的相同限制[8]。若採取這樣的解釋方式,D警察取得使用者的個人資料,仍不合法。

三、警察D調取IP位址與使用者資料的法律效果

(一)警察D沒有得到法律授權,直接調取C的IP位址與個人資料,並不合法。

(二)D因此取得IP位址與個人資料,雖然目前沒有法律明文規定,但原則上應該認為沒有證據能力。

四、法官調取通聯紀錄的方式

(一)通保法並沒有針對法官調取的規定

目前通保法僅有偵查中檢察官、司法警察官調取通聯紀錄的規定。而在審判中,法官可不可以為了調查不屬於最重本刑3年以上有期徒刑的犯罪調取通聯記錄,以及要不要核發調取票,完全沒有任何規定。

(二)應適用刑事訴訟法的規定

依照司法實務的主要見解,法官於審判中若要調取通聯紀錄,就依照刑事訴訟法關於調查證據的規定,發函給業者調取通聯紀錄跟通信使用者資料,也不需要核發調取票[9]

相關文章