律師陪偵時被不當限制在場權與陳述意見權,該如何應對?


文:曾友俞(認證法律人)

刊登於

最後更新於

律師A受到B的委託,前往警局陪同剛被拘捕的犯罪嫌疑人B製作筆錄。在製作筆錄的過程中,律師A認為因為B的意思不明確,且筆錄的問題設計了預設答案,具有誘導性,在場的A馬上確認B的意思後以對員警的問題提出異議、請求記明筆錄的方式陳述意見,並提醒犯嫌B可以就不知道的事情表示不知道或是緘默拒答,換言之,律師A提醒B有「緘默權」而沒有對檢警調查回答的義務[1]。但是,在場的員警卻怒斥:「律師,你不能說話。」、「你干擾我們製作筆錄。」、「通常我們最後會讓辯護人有陳述意見的地方,先請律師不要打斷。」等等。面對這種情形,律師A該如何應對?

  1.   刑事訴訟法第95條第1項第2款:「訊問被告應先告知下列事項:……二、得保持緘默,無須違背自己之意思而為陳述。」
    刑事訴訟法第100條之2:「本章之規定,於司法警察官或司法警察詢問犯罪嫌疑人時,準用之。」

一、偵查中律師的在場權與陳述意見權

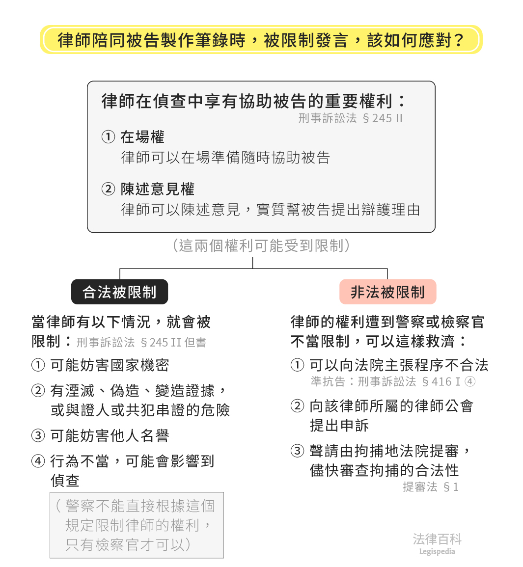
依刑事訴訟法第245條第2項規定,被告或犯罪嫌疑人的辯護律師,可以在檢察官、檢察事務官、司法警察官、司法警察(詢)訊問被告或犯罪嫌疑人時在場,並且可以陳述意見,這就是辯護律師有在場權與陳述意見權。律師的在場權與陳述意見權,不僅保障律師履行辯護的職責,更是確保人民在訴訟過程中接受律師確實有效的協助、享有充分的防禦權,實現憲法第16條保障人民的訴訟權的意旨[1]

而律師的在場權和陳述意見權是有區別的,這可以從律師應於訴訟程序中進行「實質辯護」看出:法院實務認為,在強制辯護的案件中[2],如果律師只是在場而沒有具體的幫當事人辯護、爭取應有權利,就跟不在場一樣,此時法院直接判決的話,判決就屬於「當然違背法令[3]」的「判決違背法令事由[4]」。換言之,刑事訴訟程序的任一階段,律師的在場與陳述意見二個權利分別代表人民訴訟權的形式面與實質面的交互保障,透過法律的規定賦予律師有單純在場的權利外,也有陳述意見的權利,以協助人民進行刑事偵查程序中的防禦。

案例中的員警雖然沒有禁止律師A在場,但以A干擾做筆錄等理由,要求A不要說話。然而律師A告訴犯嫌B可以行使緘默權,是提醒B他所擁有的法定權利,不屬於對警詢的不當干擾。因此,員警的行為可能已經不當限制律師A在場陳述意見的權利,將會導致這份警詢筆錄沒有證據能力[5]

二、如果律師的在場權與陳述意見權被不當限制,要如何應對?(見圖1)

圖1 律師陪同被告製作筆錄時,被限制發言,該如何應對?||資料來源:曾友俞 / 繪圖:Yen
圖1 律師陪同被告製作筆錄時,被限制發言,該如何應對?
資料來源:曾友俞 / 繪圖:Yen

(一)什麼時候才可以限制律師的權限?

如果要限制律師的在場權與陳述意見權,必須符合要刑事訴訟法第245條第2項但書規定,「有事實足認[6]」辯護律師在場時,有以下其中一種情形,才可以限制或禁止:

1. 妨害國家機密;

2. 湮滅、偽造、變造證據、跟證人或共犯串證;

3. 有可能妨害他人名譽;

4. 行為不當,可能影響偵查秩序。

警察可以直接依這條規定,限制或禁止律師在場或陳述意見嗎?雖然法律沒有明文規定,但依照檢察機關辦理刑事訴訟案件應行注意事項的規定,如果檢察事務官(同樣是輔助檢察官偵查的人)要禁止或限制律師在場、陳述意見或作筆記,必須報請檢察官同意之後才可以限制或禁止[7]。因此依照法律解釋而言,有權限制或禁止律師辯護權的人,僅有刑事訴訟程序偵查主體的檢察官[8]

(二)律師被限制或禁止時要如何救濟?

若律師的權利遭不當限制或禁止時,或許可以主張適用或類推適用刑事訴訟法第416條第1項第4款[9]準抗告的方式[10],或是向所屬的律師公會提出申訴[11]。甚至在必要時,針對被拘提、逮捕的當事人,聲請由拘捕地的法院提審[12],透由司法審查國家權力的行使是否合法,作為救濟的方式。

三、結論

偵查階段固然每個階段都需要謹慎應對,但是階段最初的警詢程序經常是影響案件日後走向的關鍵。然而時有警察機關罔顧法治國原則,不當限制或禁止律師、犯罪嫌疑人(被告)行使權利,因此,僅以此文作為人民在遭逢此等程序與不當偵查時得以應對的參考。

匿名(進階會員) 2024-01-08 23:15:30
小編您好:關於文章中(二)律師被限制或禁止時要如何救濟?這部分是否要用111年憲判字第7號來處理?因為對檢察官或警察違法的救濟是不同的處理方式(檢察官準用416,警察類推416),謝謝。
https://cons.judicial.gov.tw/docdata.aspx?fid=38&id=309994
相關文章