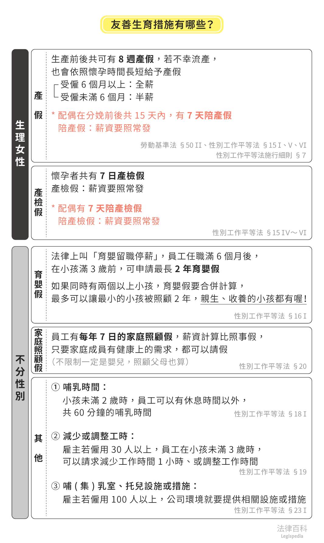
所有文章 / 勞動‧工作 / 職場平權 什麼是友善生育措施?包括哪些? 產假 產檢假 陪產假 育嬰留職停薪 哺乳時間 文:梁芷榕(認證法律人) 刊登於 2018-10-31 最後更新於 2023-05-05 「生」與「育」是社會延續的重要基礎,但對承擔生育的女性及其家庭而言,往往也是個不小的負擔,尤其是職業女性的工作與生活規劃,都必須隨著生育一併調整,工作與家庭蠟燭兩頭燒,更是常見的處境。我們的法律面對這樣的情形,有什麼樣的友善措施呢?(見圖1) 圖1 友善生育措施有哪些? 資料來源:梁芷榕 / 繪圖:Yen 一、 我國有關友善生育的法定措施,規定在性別工作平等法第4章[1],不只一般私部門勞工受到保障,公務人員、教育人員與軍職人員同樣享有這些法定的權利[2]。更值得一提的是,友善生育措施不只是「女性」的事,男性勞工同樣有相應的權利,此種立法設計,有助於促進性別共同承擔生育責任,並減少生育子女的家庭的就業障礙。 二、 首先是關於「產假」的保護,規定在性別工作平等法第15條第1項[3],於職業女性懷孕生產的前或後,總共可享有8星期的產假,不限制在產前或產後才可申請。如果不幸流產,按流產時的懷孕週數,亦有5日至4星期不等的產假。 三、 懷孕期間需要產檢時,女性總共可享有7日產檢假[4],女性的配偶也有7日的陪產檢假[5];生產時,女性之配偶在其生產的當日及前後總共15天內[6],可以選擇7日申請陪產假。而不論是產檢假、陪產檢假或陪產假,雇主都必須照給請假日全額的薪水[7],不可以有扣薪、減薪的行為。 四、 前面提及的幾種假別尚針對特定性別,但育嬰假、哺乳時間、減少工時等,就是所有養兒育女的受僱者均可享有的權利。 五、 育嬰假的法定專有名詞是「育嬰留職停薪」,是在受僱者任職滿6個月後,每個子女滿3歲以前,父母可以申請保留職位最長不超過2年的假別[8],且包含婚生子女、非婚生子女及養子女[9]。育嬰假結束以後,雇主必須讓受僱者恢復工作[10]。 六、 子女未滿2歲,受僱者可以在休息時間以外,享有合計60分鐘的哺(集)乳時間[11],由於餵哺子女包含親餵、預先儲存母乳或是使用牛乳或羊乳,所以即使是男性受僱者,也可以申請哺乳時間。 七、 如果受僱者任職的單位至少僱用了30人,而子女未滿3歲的,受僱者還可請求每天減少1小時工作時間或是調整工作時間任一項措施[12]。雇主僱用達100人時,法律另外賦予雇主必須提供哺(集)乳室及托兒設施或托兒措施的義務[13]。 八、 如果受僱者的子女或家庭成員,需要打預防針、發生嚴重疾病或有其他需要親自照顧的情況,法律則給予受僱者每年7日相當於事假的請假權利[14]。 九、 前面所提到的友善生育措施,都受法律強行保護,只要受僱者依法提出請求,雇主不僅不可以拒絕,更不可以當作受僱者缺勤,或進而藉此扣發全勤獎金、給予較差的考績,或給予其他不利於受僱者的對待[15]。 延伸閱讀 劉梅君(1999),〈「兩性工作平等法」與「母性保護之關聯」──淺談「育嬰假」、「家庭照顧假」等「促進工作平等措施」的立法理由與沿革〉,《律師雜誌》,第242期,頁34-41。 謝棋楠(2010),〈台灣對生產育兒勞工之保護法制〉,《廈門大學法學評論》,第18期,頁245-269。