文:謝宜霓(認證法律人)

刊登於

最後更新於

一、A先生近日接獲國防部後備指揮部寄來的「教育召集令」,要求他必須在指定時間、地點進行報到,但因為A先生在公司任職的期間較短,沒有足夠的特休日數,又擔心請事假會被公司扣發全勤獎金,A先生有沒有其他的方式能夠順利請假呢?

二、B小姐則是因為下班時間目睹路人遭他人開車衝撞、肇事逃逸的案件,收到地方檢察署的傳票要求她必須到庭作證,說明案件事發經過,B小姐聽說出庭作證是國民應盡的義務,因此欲向公司申請公假,但卻遭公司人事主管C拒絕,公司拒絕是否有理呢?

一、與公假有關的法律規定有哪些?薪水應該怎麼計算?

勞動基準法第43條[1]授權中央主管機關(也就是勞動部)針對勞工請假的條件、日數及工資給付之標準進行規定,因此在請假事由的部分,我們就必須參照勞工請假規則[2]的相關規定。

然而,不像婚假、喪假或事假對於請假日數有明確說明[3],公假在勞工請假規則中第8條[4]只作了簡單的規定,而勞工請假規則也沒有特別針對得請公假的事由進行記載,因此,實際上到底有那些事由可以請公假,就必須逐一視不同法令而定。簡單來說,只要員工能夠找到法令上的依據,明文規定在特殊情況下得請公假者,就可以向公司提出請求,而因為公假具有法令上之依據,所以雇主不能隨意扣薪,仍必須給予全薪。

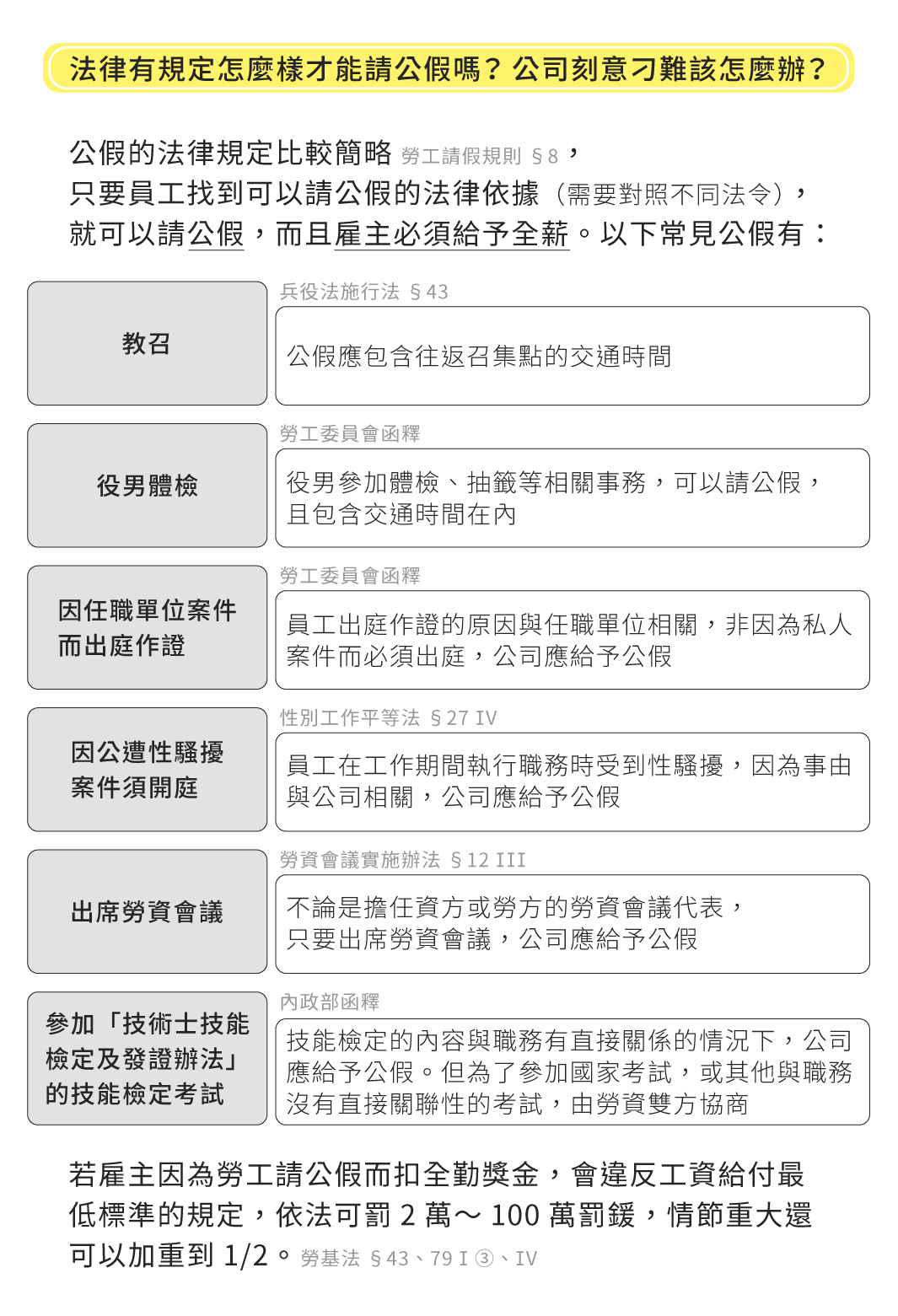
二、哪些是常見的公假事由?(見圖1)

圖1 法律有規定怎麼樣才能請公假嗎? 公司刻意刁難該怎麼辦?||資料來源:謝宜霓 / 繪圖:Yen
圖1 法律有規定怎麼樣才能請公假嗎? 公司刻意刁難該怎麼辦?
資料來源:謝宜霓 / 繪圖:Yen

公假的事由繁多,也散布在各法令中,以下簡單介紹其中幾個常見的公假事由:

(一)教召

依照兵役法施行法第43條[5],接受教育召集的情況是可以合法請公假的,行政院勞工委員會(現已改制為勞動部)所作的函釋[6],進一步說明公假應包含往返召集點的交通時間。

(二)役男體檢

依照行政院勞工委員會函釋[7],役男參加體檢、抽籤等相關事務,也可以合法請公假,且同樣包含交通時間在內。

(三)出庭作證

依照行政院勞工委員會函釋[8],若員工出庭作證的原因與任職的事業單位相關,而非因為私人案件而必須出庭,則此時公司應給予公假。

(四)性騷擾案件特別規定

依照性別工作平等法第27條第4項[9]的規定,如果員工是因為在工作期間執行職務時受到他人性騷擾[10],例如:透過具有性意味或性歧視的言詞或行為進行騷擾,對員工形成具有脅迫性的工作環境,影響到工作表現或人格尊嚴;或是雇主明示、暗示員工以性要求、性意味的言詞或行為作為升遷、獎懲等交換條件,造成員工權益受損而產生訴訟案件,導致員工必須於指定期日前往檢察署或法院開庭時,此時因為性騷擾之事由與公司相關,公司也應給予公假。

(五)出席勞資會議

依照勞資會議實施辦法第12條第3項[11]的規定,不論是擔任資方或勞方的勞資會議代表,只要出席勞資會議,雇主就必須給予公假。而依照勞資會議實施辦法第18條[12]的規定,原則上勞資會議至少每3個月應舉辦一次,於此一併提醒公司人資主管應留意此項規定,不得拒絕員工的公假申請。

(六)參加技能檢定考試

依照內政部函釋[13],如果勞工要參加技術士技能檢定,而且該檢定的內容與其職務有直接關係的情況下,為了鼓勵勞工自我精進,另方面也能夠為公司帶來技術的提升、創造更大經濟效益,雇主應給予公假。

然而,此函釋僅限於依照「技術士技能檢定及發證辦法[14]」所辦理的技能檢定,至於員工如果是為了參加國家考試,或其他與職務沒有直接關聯性的在職進修考試,例如:語言檢定、金融證照考試等等,是否也可請公假?此部分就不在上開函釋解釋的範圍中,相關法律對此也沒有明文規定,因此勞資雙方得自行協商議定。

三、若公司刻意刁難、扣薪,我該怎麼辦?

依照內政部函釋[15],事業單位雇主不得因勞工請公假而扣發全勤獎金,若有違反,則將涉及違反勞動基準法第43條請假應給之假期期間內工資給付之最低標準規定,主管機關(各地方政府勞動局或勞工局)得依勞動基準法第79條第1項第3款之規定,處事業單位新臺幣2萬元以上100萬元以下的罰鍰,若違反情節重大,甚至可以加重罰鍰至最高額的1/2[16](即裁罰150萬元)。

四、小結

回到本文例題,第1種情況依照前述函釋,A先生得以「接受教育召集」為由,向公司合法提出公假的申請,公司除了必須給予全薪之外,亦不得扣發全勤獎金。第2種情況,由於B小姐出庭作證一事屬於下班後私人案件,與公司無關,因此公司得拒絕給予公假,B小姐只能自請特休或事假。

匿名(進階會員) 2022-03-11 02:01:02
想請問如果員工因為甲種職業安全衛生業務主管訓練班,而想要申請公假,這是符合公假的定義的嗎?公司是屬於保全業
相關文章